Loading...
 导航 所在位置:论坛首页 -> 人力资源管理师培训 -> HR认证学员快乐大本营 -> 2008年哈工大远程教育学院秋季招生中......
回复
标题:2008年哈工大远程教育学院秋季招生中......
作者:龙啸天 发表于 2008-5-16 9:13:40收藏 编辑 删除 楼主 | 上一篇 下一篇





个人信条:自尊、自信、自强
联系人:尹老师
办公电话:0755-83040261
微博:http://weibo.com/1329119290

顶部
 作者:龙啸天 发表于 2008-5-16 9:24:56编辑 删除 引用   第2楼 

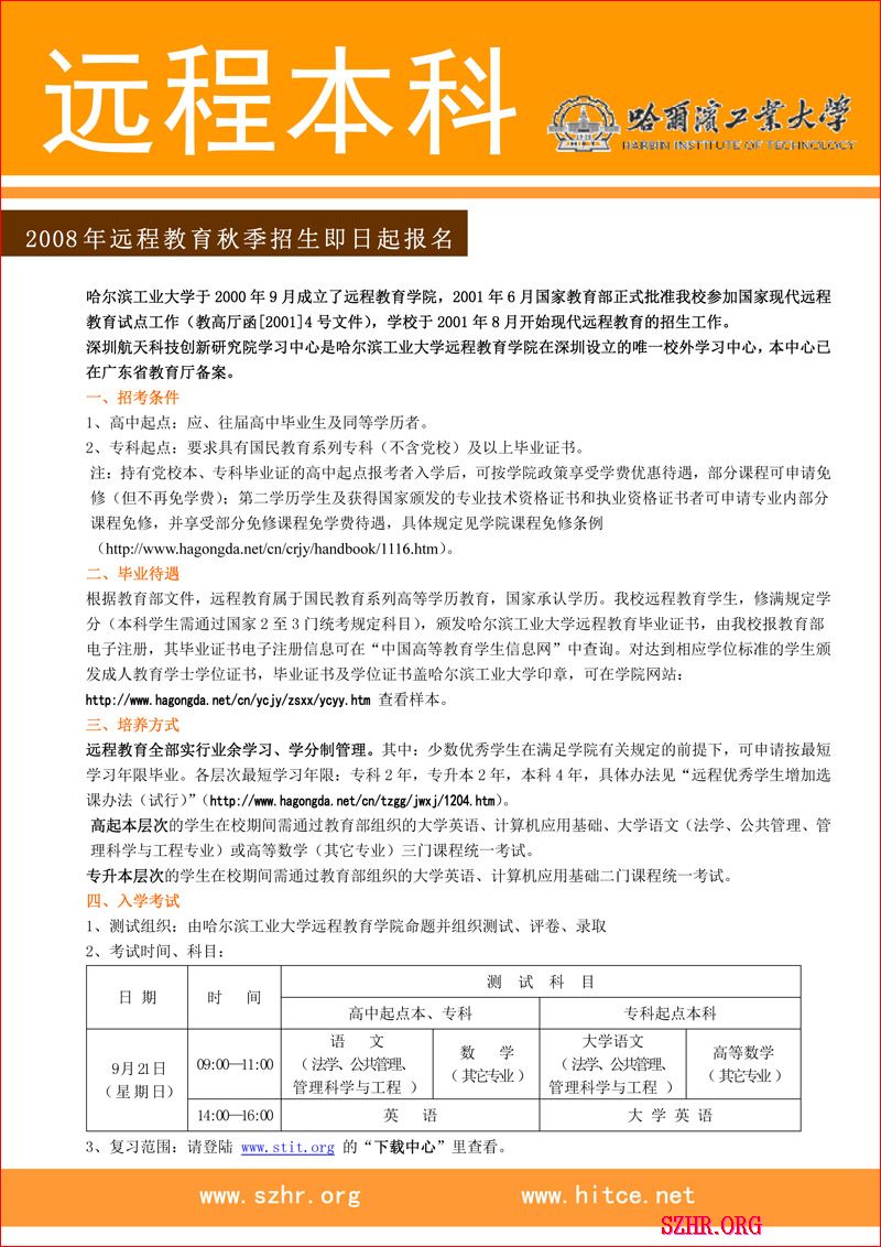
         一直以来都有中心学员咨询学历进修的事宜,为能更好的提供培训中心的增值服务内容,特向大家推荐哈尔滨工业大学的远程教育,它含高中起点专科与本科,以及专升本等相关学历。

**

学校简介:
         哈尔滨工业大学是隶属于国防科工委的全国重点大学,创建于1920年。哈工大的发展始终受到国家的重点支持。20世纪50年代,哈工大是我国政府确定的学习苏联先进教育制度的两所院校之一。1954年哈工大进入国家首批重点建设的6所高校行列,1984年再次被确定为国家重点建设的15所大学之一,1996年首批进入国家“211工程”重点建设的院校;1999年被确定为国家“985工程”重点建设的9所大学之一。
  经过86年的建设,哈工大现已发展成为一所理工为主,理、工、管、文、经、法结合,在国际上享有一定声誉的研究型全国著名重点大学。哈工大的学科建设以航天特色为主,突出通用性为准则,充分发挥学科交叉、融合的优势,形成了由重点学科、新兴学科和支撑学科构成的较为完善的学科体系。学校以学科划分为21个学院(系),设有66个本科招生专业、143个硕士学位点、81个博士学位点、18个博士后流动站、18个国家重点学科,8个国家重点实验室、22个省(部)级重点实验室。哈工大还创办了深圳研究生院、威海校区,建立了科学技术研究院和工业技术研究院,现在哈工大已经形成了“一校三区”的办学格局。
  学校现有普通高等教育全日制学生39,334人,其中本科生25,035人、硕士生8,433、博士生4,387人。学校具有一支锐意进取、业务精良和作风过硬的师资队伍,他们教书育人,科研攻关,硕果累累。学校有专任教师2,948人,有教授809人,副教授1141人,其中工程院院士、科学院院士22人(含双院士2人),国家教学名师4人,教育部创新团队6个,“长江学者”20人,有博士生导师636人。他们中许多人是国内外知名的专家与学者,有几十人担任国家高科技领域的首席专家或专家组组长。2005年学校科研经费总额达10.7亿元,在科研规模、水平和经费上均居全国重点高校前列。学校取得了一批国内领先、接近或达到世界先进水平的科研成果。在国家“863”高科技工作10周年总结评估中,哈工大综合评价居全国高校第二位。
  哈工大历史上就是一所国际化、开放性的学校,曾以俄式、日式模式办学。改革开放后哈工大的国际影响更为深广,并与美、英、法、德、日、俄等24个国家和地区的126所高等院校和企业建立了校际合作关系,联合培养研究生、主办学术会议和进行科研合作。哈工大还是国际宇航大学(ISU)在亚洲唯一的一所常设分校。
  建校86年来,哈工大以她悠久的办学历史、优良的办学传统和深厚的文化底蕴,为国家培养出了10余万优秀毕业生。在他们当中,有党和国家的领导人李长春、王兆国、宋健、叶选平、邹家华等;也有共和国将军李继耐、胡世祥、李元正等;在中国的高等院校中,有百余位大学校长和80余位两院院士毕业于哈工大。也正由此,哈工大在社会上有着“学在哈工大”的美誉,多年来吸引着全国各地的优秀学子到这里深造,放飞着理想和希望。如今哈工大人也在与时俱进、不断开拓,在创建世界一流大学的道路上不断抒写着新的壮丽诗篇。

学院介绍: 
  为进一步贯彻党的十五大提出的“科教兴国”战略,贯彻国务院《面向21世纪教育振兴行动计划》中“把现代远程教育工程作为振兴教育的重点工程之一”的指示精神,哈尔滨工业大学于2000年9月成立了哈工大远程教育学院。2001年6月,国家教育部正式批准我校参加国家现代远程教育试点工程(教育厅函[2001]4号文件)。学校于2001年8月开始开展现代远程教育的招生工作。
  哈工大现代远程教育系统基于当前先进的网络技术和多媒体技术,运用网通网络,电信网络,联通专线网络相结合的传输手段,来完成一点对多点的实时或非实时的教学。授课方式以学生到各教学站集中学习为主。学生也可以随时通过因特网进行自主学习,登录学院网站实现不受时间、地点限制的课件点播、答疑、作业提交等学习环节。学生由当地的教学站实施统一管理,包括注册交费、集中教学、答疑讨论、考试等。远程教育实行学分制管理,学生修满各专业规定的学分,成绩合格即可毕业。
  经教育部授权,学院可以自主确定办学层次、招生专业、招生规模和面向全国自主招生。目前我校已在全国范围内建立了38个教学站。已招收学员9490人,通过四年的教学,效果良好,得到了社会各界的好评。
  哈尔滨工业大学远程教育学院依括学校自身雄厚的师资力量、健全的学科体系、先进的教学设施、发达的通讯和网络设施,可以有效地使哈尔滨工业大学的教育优势辐射到全国各地。
  我们将充分利用当前最先进的信息传输技术,创建国内一流的远程教学环境,进行国内一流的教学管理,提供国内一流的教学服务,通过不断建设和丰富远程教育的教学资源,为更多的学生提供不受时间、地点、内容限制的身临其境的远程教育学习环境和学习条件。
  渴望接受高等教育以及希望能进一步深造的有识之士,将通过接受远程教育体会到我校严谨的治学风格和博大的校园文化,并进一步享受到不受时空限制的终身学习的乐趣。

请感兴趣的学员同我们联络,咨询电话:0755-83040261  13925277184  尹老师   QQ:164846445
招生简章下载
简章.doc

该帖子于2008-05-16 09:32:13被 龙啸天 编辑过

个人信条:自尊、自信、自强
联系人:尹老师
办公电话:0755-83040261
微博:http://weibo.com/1329119290
顶部
 作者:nihaos 发表于 2022-10-2 5:33:31编辑 删除 引用   第3楼 
点此打开链接!讨债公司/点此打开链接!蓝月传奇辅助/点此打开链接!蓝月辅助
顶部
第1页 共1页 共2个回复     <<    >>    
 快速回复
  • 支持UBB,HTML标签

  • 高级回复

  • 操作选项:评分 加精 解精 奖惩 设专题 设公告 解公告 固顶 总固顶 解固顶 结帖 解结帖 锁帖 解锁 移帖 删帖